当初软件巨头欧特克(Autodesk)在宣布正式进军3D打印领域并发布Spark 3D打印平台以及开源的SLA 3D打印机Ember时。给人的印象是欧特克非常看好3D打印的未来,而且很重视光固化3D打印技术。然而,我们似乎没有猜透这个软件巨人布局3D打印的真实心思,我们看到的可能只是其战略的冰山一角。
上周,欧特克公司发布了一个非常有趣的的创新专利,详细介绍了多颜色、多喷嘴的FDM/FFF 3D打印方法。这个专利是在2014年9月份申请的。尽管很多创业公司提出了各种将线材混合打印的方法。但是欧特克这个名为“材料分配系统(Material Dispensing System)”的专利非常全面,在一个专利中覆盖了多个方法、技术。
首先是用在一台FDM/FFF机器上的单个热端混合多种线材,最多可达到7种不同的线材。您可能会认为这样的工艺会无比昂贵,或者会使机器变得巨慢无比,因为要用7部不同的电机将线材一根一根地送进去,而且7部电机加在一起也是一个很重的重量,有可能影响打印头的移动。欧特克申请的专利技术克服这些问题.
第一种方法是把每部电机都固定在3D打印机的框架上,然后将线材送到单个热端那里混合。不过这种方法只解决了电机的重量问题,仍然需要用不同的马达将线材分别送进去。
第二种方法就相当巧妙,用一部电机来驱动所有7根线材。之所以能够做到这一点,是因为他们发明了一种新装置,这个方法利用打印机的自然运动来改变在挤出机中的线材,只需要用一部电机来将7根线材送到热端。
本发明还描述了其它几种将多股线材送入单个热端的方法,所有这些都可以用在不同的FDM机器中。
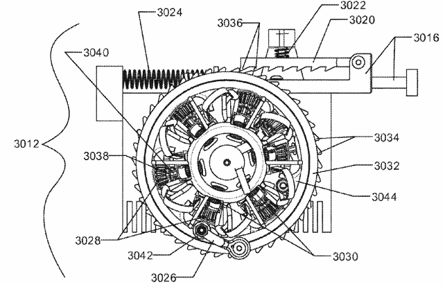
欧特克公司在这次专利申请中的另外一种很有前途的方法一种层叠可选择的多材料驱动系统,该系统会通过导管到将每根线材供给独立分配的喷嘴上。该系统通过向上推动一个推杆对应的选择器臂来实现线材的选择。扇区臂移动其它部件来改变即要送入的线材。选择器臂只会向同一个方向上推,而且可以推送任意次数,在一个方向和可被推任意次数为依次循环索引通过所有长丝。
尽管在他们的示意图中只显示了六种不同的线材,但该专利申请指出,在理论上,不管多少种线材都可以被系统管理并由单个马达驱动。
显然,在过去两年里,欧特克已经花时间搞清楚了如何改进当前的FDM技术使其能够实现更多细节、更为复杂的打印。值得思考的是,这些专利的申请时间是9个月前,也就是说欧特克公司还在开发Ember SLA 3D打印机的时候就已经申请了这些专利。
来源:3dprint.com
需要专利原文,欢迎发送邮件至:editor@51shape.com









